1級土木施工管理技術検定の受検資格について
- TOP
- 1級土木施工管理技士
- 1級土木施工管理技術検定について(試験情報・資格情報)
- 1級土木施工管理技術検定の受検資格について
1級土木施工管理技士になろうとする人は、(一財)全国建設研修センターが実施する1級土木施工管理技術検定に合格し、国土交通大臣より、技術検定合格証明書の交付を受けなければなりません。
1級土木施工管理技術検定は、「第一次検定」と「第二次検定」に分けて行われます。1級土木施工管理技術検定の第一次検定の合格者には「技士補」の称号が、また第二次検定の合格者には「技士」の資格がそれぞれ付与されます。
令和8年度 受検資格について
第一次検定
令和8年度中における年齢が19歳以上の方( 平成20年4月1日に生まれた方も含む)
第二次検定
第二次検定は、令和6年度から令和10年度までの5年間は制度改正に伴う経過措置として、【令和6年度からの新受検資格】と【令和5年度までの旧受検資格】のどちらの受検資格でも受検が可能です。
申込締切後の検定区分及び新、旧受検資格の変更はできません。
新受検資格
以下の【受検資格区分
1・2・3】のいずれかに該当し、所定の実務経験年数を有する方が受検できます。
複数に該当する場合は、いずれかを選択してください。実務経験の内容や再受検については、試験実施機関公表の受検の手引を参照し
てください。
※申込後の検定区分及び新、旧の受検資格区分等の変更はできません。
新受検資格の注意事項
(※1)特定実務経験とは、建設業法の適用を受ける請負金額4,500万円(税込)以上の建設工事における、以下のいずれかの実務経験をいいます。
(1)監理技術者もしくは主任技術者(いずれも請け負った建設工事の種類に係る監理技術者資格者証を有する方)の指導の下で行った土木施工管理の実務経験
(2)自ら監理技術者もしくは主任技術者として行った土木施工管理の実務経験
※特定実務経験と認められない経験もあります。詳しくは試験実施機関公表の受検の手引をご参照ください。
(※2)監理技術者補佐としての実務経験:監理技術者補佐とは、監理技術者の職務を補佐する方として工事現場に専任で配置する技術者を指し、かつ対象となる業種の主任技術者の資格を有する方が、1
級第一次検定合格後に建設業法第26条第3項第二号に定める監理技術者補佐として専任配置された実務経験に限ります。
※単に監理技術者の手伝いや補助といった経験ではありません。
(※3)技術士第二次試験合格者は以下の技術部門合格者です。
- ・建設部門
- ・上下水道部門
- ・農業部門(選択科目:農業農村工学)
- ・森林部門(選択科目:森林土木)
- ・水産部門(選択科目:水産土木)
- ・総合技術監理部門(選択科目:建設部門・上下水道部門に係るもの)
- ・総合技術監理部門(選択科目:農業農村工学・森林土木・水産土木)
※受検の手引・受検資格の詳細については、必ず試験実施機関HPをご確認ください。
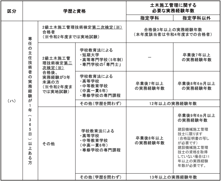
旧受検資格
■第一次・第二次検定を受検される方
→下記表の受検資格区分(イ)、(ロ)、(ハ)、(ニ)のいずれかに該当される方
■第二次検定のみを受検される方
→「第一次検定・第二次検定」を受検し、第一次検定のみ合格された方(再受検申込者に該当)
→「第一次検定のみ」を受検して合格し、下記表の(イ)、(ロ)、(ハ)、(ニ)の実務経験を満たした方
→技術士試験の合格者(※1)で、下記表の(イ)、(ロ)、(ハ)、(ニ)の実務経験を満たした方
旧受検資格の注意事項
(※1)技術士法による第二次試験(平成15年文部科学省令第36号による技術士法施行規則の一部改正前の第二次試験合格者を含む)のうち下記の技術部門に合格した方
・建設部門
・水道部門
・上下水道部門
・農業部門(選択科目:農業土木、農業農村工学)
・林業部門(選択科目:森林土木)
・森林部門(選択科目:森林土木)
・水産部門(選択科目:水産土木)
・総合技術監理部門(選択科目:建設部門、水道部門、上下水道部門のいずれかに係るもの)
・総合技術監理部門(選択科目:農業農村工学、農業土木、森林土木、水産土木)
(※2)専門学校の「高度専門士」、(※3)専門学校の「専門士」については、受検の手引きを参照してください。
- ※実務経験の内容及び年数、指導監督的実務経験、実務経験の証明等については、受検の手引きを参照してください。
- ※指定学科、専修学校等の取り扱いについては、試験実施機関HPの「指定学科一覧」を参照してください。
- ※再受検申込者は受検の手引きを参照してください。
- ※申込書類提出後の検定区分及び新・旧の受検資格区分等の変更はできません。
※受検の手引・受検資格の詳細については、必ず試験実施機関HPをご確認ください。
FOCUS
第一次検定は19歳以上なら受験可能!
受検資格が令和6年度より改正となりました。第一次検定は、学歴、実務経験年数に関わらず、19歳以上なら受検可能となりました。
第二次検定は、令和10年度までの間は、制度改正前の受検資格要件による受検が可能であり、令和6年度から10年度までの間に第一次検定に合格し、第二次検定受検票の交付を受けた方は、令和11年度以降も第二次検定を再受検者申込みできます。